mybatis缓存
一,mybatis的缓存
1.1一级缓存
1.1.1介绍
MyBatis的一级查询缓存(也叫作本地缓存)是基于
org.apache.ibatis.cache.impl.PerpetualCache类的HashMap本地缓存,其作用域是SqlSession,myBatis 默认一级查询缓存是开启状态,且不能关闭。在同一个SqlSession中两次执行相同的 sql查询语句,第一次执行完毕后,会将查询结果写入到缓存中,第二次会从缓存中直接获取数据,而不再到数据库中进行查询,这样就减少了数据库的访问,从而提高查询效率。
基于PerpetualCache 的 HashMap本地缓存,其存储作用域为 Session,PerpetualCache 对象是在SqlSession中的Executor的localcache属性当中存放,当 Session flush 或 close 之后,该Session中的所有 Cache 就将清空。
1.2.1使用
开启:myBatis 默认一级查询缓存是开启状态,且不能关闭,所以不用做任何配置。
我们验证一下一级缓存的存在:
public class App {
public static void main(String[] args) {
String resource = "mybatis‐config.xml";
Reader reader;
try {
//将XML配置文件构建为Configuration配置类
reader = Resources.getResourceAsReader(resource);
// 通过加载配置文件流构建一个SqlSessionFactory DefaultSqlSessionFactory
SqlSessionFactory sqlMapper = new SqlSessionFactoryBuilder().build(reader);
// 数据源 执行器 DefaultSqlSession
SqlSession session = sqlMapper.openSession();
try {
// 获取mapper
UserMapper mapper = session.getMapper(UserMapper.class);
User user1 = mapper.selectById(1L);
User user2 = mapper.selectById(1L);
System.out.println(user1 == user2); // 输出的结果为true
} catch (Exception e) {
e.printStackTrace();
}finally {
session.close();
}
} catch (IOException e) {
e.printStackTrace();
}
}
}查看输出:
Setting autocommit to false on JDBC Connection [com.mysql.cj.jdbc.ConnectionImpl@83dc97]
==> Preparing: select * from user where id = ?
==> Parameters: 1(Integer)
<== Columns: id, age, name
<== Row: 1, 19, 李四
<== Total: 1
true可以看到,这里只进行了一次查询,并且结果值返回的true,说明在JVM内存中只创建了一个对象出来。现在我们再来验证一下一级缓存是否真的只对同一个SqlSession有效,我们对上面的示例代码进行如下改变
public class App {
public static void main(String[] args) {
String resource = "mybatis‐config.xml";
Reader reader;
try {
//将XML配置文件构建为Configuration配置类
reader = Resources.getResourceAsReader(resource);
// 通过加载配置文件流构建一个SqlSessionFactory DefaultSqlSessionFactory
SqlSessionFactory sqlSessionFactory = new SqlSessionFactoryBuilder().build(reader);
// 数据源 执行器 DefaultSqlSession
SqlSession session1 = sqlSessionFactory.openSession();
SqlSession session2 = sqlSessionFactory.openSession();
try {
// 获取mapper
UserMapper mapper1 = session1.getMapper(UserMapper.class);
UserMapper mapper2 = session2.getMapper(UserMapper.class);
User user1 = mapper1.selectById(1L);
User user2 = mapper2.selectById(1L);
System.out.println(user1 == user2); // 输出的结果为false
} catch (Exception e) {
e.printStackTrace();
}finally {
session.close();
}
} catch (IOException e) {
e.printStackTrace();
}
}
}查看输出:
==> Preparing: select * from user where id = ?
==> Parameters: 1(Integer)
<== Columns: id, age, name
<== Row: 1, 19, 李四
<== Total: 1
==> Preparing: select * from user where id = ?
==> Parameters: 1(Integer)
<== Columns: id, age, name
<== Row: 1, 19, 李四
<== Total: 1
false可以看到,这里只进行了二次查询,没有用到缓存,也就是不同SqlSession中不能共享一级缓存。
1.2.3原理
首先让我们来想一想,既然一级缓存的作用域只对同一个SqlSession有效,那么一级缓存应该是存储在SqlSession内是最合适的。我们看一看SqlSession的创建过程,查看SqlSession session1 = sqlSessionFactory.openSession();方法:
public SqlSession openSession() {
// this.configuration.getDefaultExecutorType()方法,获取默认的Executor
// openSessionFromDataSource方法是构建SqlSession的
return this.openSessionFromDataSource(this.configuration.getDefaultExecutorType(), (TransactionIsolationLevel)null, false);
}继续跟进this.openSessionFromDataSource(this.configuration.getDefaultExecutorType(), (TransactionIsolationLevel)null, false);方法:
private SqlSession openSessionFromDataSource(ExecutorType execType, TransactionIsolationLevel level, boolean autoCommit) {
Transaction tx = null;
DefaultSqlSession var8;
try {
// 获取环境配置
Environment environment = this.configuration.getEnvironment();
// 根据环境配置创建TransactionFactory
TransactionFactory transactionFactory = this.getTransactionFactoryFromEnvironment(environment);
tx = transactionFactory.newTransaction(environment.getDataSource(), level, autoCommit);
// 创建执行器
Executor executor = this.configuration.newExecutor(tx, execType);
// 根据Executor创建DefaultSqlSession
var8 = new DefaultSqlSession(this.configuration, executor, autoCommit);
} catch (Exception var12) {
this.closeTransaction(tx);
throw ExceptionFactory.wrapException("Error opening session. Cause: " + var12, var12);
} finally {
ErrorContext.instance().reset();
}
return var8;
}查看创建执行器的Executor executor = this.configuration.newExecutor(tx, execType);方法:
public Executor newExecutor(Transaction transaction, ExecutorType executorType) {
executorType = executorType == null ? this.defaultExecutorType : executorType;
executorType = executorType == null ? ExecutorType.SIMPLE : executorType;
Object executor;
if (ExecutorType.BATCH == executorType) { // 批处理执行器
executor = new BatchExecutor(this, transaction);
} else if (ExecutorType.REUSE == executorType) { // 重新使用执行器
executor = new ReuseExecutor(this, transaction);
} else { // 简单执行器
executor = new SimpleExecutor(this, transaction);
}
if (this.cacheEnabled) {
executor = new CachingExecutor((Executor)executor); // 普通的执行器装饰成缓存执行器
}
// this.interceptorChain中存放的是mybatis核心配置文件配置的插件
// pluginAll方法中,使用了代理+装饰者模式的方式,创建Executor
Executor executor = (Executor)this.interceptorChain.pluginAll(executor);
return executor;
}查看简单new SimpleExecutor(this, transaction);的构造方法:
public class SimpleExecutor extends BaseExecutor {
public SimpleExecutor(Configuration configuration, Transaction transaction) {
// 调用BaseExecutor父类的构造方法
super(configuration, transaction);
}
}查看父类BaseExecutor的构造方法:
public abstract class BaseExecutor implements Executor {
private static final Log log = LogFactory.getLog(BaseExecutor.class);
protected Transaction transaction;
protected Executor wrapper;
protected ConcurrentLinkedQueue<BaseExecutor.DeferredLoad> deferredLoads;
protected PerpetualCache localCache;
protected PerpetualCache localOutputParameterCache;
protected Configuration configuration;
protected int queryStack;
private boolean closed;
protected BaseExecutor(Configuration configuration, Transaction transaction) {
this.transaction = transaction;
this.deferredLoads = new ConcurrentLinkedQueue();
// 创建一个缓存对象,PerpetualCache并不是线程安全的
// 但SqlSession和Executor对象在通常情况下只能有一个线程访问,而且访问完成之后马上销毁。也就是session.close();
this.localCache = new PerpetualCache("LocalCache");
this.localOutputParameterCache = new PerpetualCache("LocalOutputParameterCache");
this.closed = false;
this.configuration = configuration;
this.wrapper = this;
}
}到果然有一个localCache,而且上面我们有提到一级查询缓存(也叫作本地缓存)是基于PerpetualCache 类的HashMap本地缓存,看看PerpetualCache里面是什么:
public class PerpetualCache implements Cache {
private final String id;
private final Map<Object, Object> cache = new HashMap(); // 找到底层结构
}到此我们已经创建好了一个HashMap存储缓存的值,拿什么时候存值,什么时候取值?
我们知道sqlSession(默认DefaultSqlSession)执行CRUD操作时,底层是Executor,在上面我们创建了一个SimpleExecutor,当我执行
sqlSession的查询方法时,会调用SimpleExecutor的query方法(至于为什么可以看我写的mybatis源码解析sql执行的文章),但是我们发现SimpleExecutor中没有query方法,SimpleExecutor的query方法是继承父类BaseExecutor的query方法如下:
public <E> List<E> query(MappedStatement ms, Object parameter, RowBounds rowBounds, ResultHandler resultHandler) throws SQLException {
// 构建sql,不是本文重点
BoundSql boundSql = ms.getBoundSql(parameter);
// 创建缓存的key
CacheKey key = this.createCacheKey(ms, parameter, rowBounds, boundSql);
// 继续跟进query方法
return this.query(ms, parameter, rowBounds, resultHandler, key, boundSql);
}继续跟进this.query(ms, parameter, rowBounds, resultHandler, key, boundSql);方法:
public <E> List<E> query(MappedStatement ms, Object parameter, RowBounds rowBounds, ResultHandler resultHandler, CacheKey key, BoundSql boundSql) throws SQLException {
ErrorContext.instance().resource(ms.getResource()).activity("executing a query").object(ms.getId());
if (this.closed) {
throw new ExecutorException("Executor was closed.");
} else {
// 判断是否是否配置了flushCache=true
if (this.queryStack == 0 && ms.isFlushCacheRequired()) {
this.clearLocalCache();
}
List list;
try {
++this.queryStack;
// 看到this.localCache,是不是很眼熟,这就是PerpetualCache
// this.localCache.getObject(key)方法从PerpetualCache的HashMap成员中取值
list = resultHandler == null ? (List)this.localCache.getObject(key) : null;
// 判断缓存是否为空
if (list != null) {
this.handleLocallyCachedOutputParameters(ms, key, parameter, boundSql);
} else {
// 缓存为空,查询数据库后,存入缓存
list = this.queryFromDatabase(ms, parameter, rowBounds, resultHandler, key, boundSql);
}
} finally {
--this.queryStack;
}
if (this.queryStack == 0) {
Iterator var8 = this.deferredLoads.iterator();
while(var8.hasNext()) {
BaseExecutor.DeferredLoad deferredLoad = (BaseExecutor.DeferredLoad)var8.next();
deferredLoad.load();
}
this.deferredLoads.clear();
if (this.configuration.getLocalCacheScope() == LocalCacheScope.STATEMENT) {
this.clearLocalCache();
}
}
return list;
}
}缓存为空,查询数据库后,存入缓存,查看list = this.queryFromDatabase(ms, parameter, rowBounds, resultHandler, key, boundSql);方法:
private <E> List<E> queryFromDatabase(MappedStatement ms, Object parameter, RowBounds rowBounds, ResultHandler resultHandler, CacheKey key, BoundSql boundSql) throws SQLException {
this.localCache.putObject(key, ExecutionPlaceholder.EXECUTION_PLACEHOLDER);
List list;
try {
// 查询数据库
list = this.doQuery(ms, parameter, rowBounds, resultHandler, boundSql);
} finally {
this.localCache.removeObject(key);
}
// 查询结果保存在PerpetualCache的HashMap成员中
this.localCache.putObject(key, list);
if (ms.getStatementType() == StatementType.CALLABLE) {
this.localOutputParameterCache.putObject(key, parameter);
}
return list;
}以上就是一级缓存的存取流程,我们继续看看一级缓存什么时候会被清除:
1、就是获取缓存之前会先进行判断用户是否配置了flushCache=true属性,如果配置了则会清除一级缓存。可以参考上面BaseExecutor的query的源码。
2、在执行commit,rollback,update方法时会清空一级缓存。
// BaseExecutor的commit方法
public void commit(boolean required) throws SQLException {
if (this.closed) {
throw new ExecutorException("Cannot commit, transaction is already closed");
} else {
this.clearLocalCache(); // 清空一级缓存
this.flushStatements();
if (required) {
this.transaction.commit();
}
}
}
// BaseExecutor的rollback方法
public void rollback(boolean required) throws SQLException {
if (!this.closed) {
try {
this.clearLocalCache();// 清空一级缓存
this.flushStatements(true);
} finally {
if (required) {
this.transaction.rollback();
}
}
}
}
// BaseExecutor的close方法
public void close(boolean forceRollback) {
try {
try {
this.rollback(forceRollback);
} finally {
if (this.transaction != null) {
this.transaction.close();
}
}
} catch (SQLException var11) {
log.warn("Unexpected exception on closing transaction. Cause: " + var11);
} finally {
this.transaction = null;
this.deferredLoads = null;
this.localCache = null;// 清空一级缓存
this.localOutputParameterCache = null;
this.closed = true;
}
}1.2二级缓存
1.2.1介绍
二级缓存与一级缓存其机制相同,默认也是采用 PerpetualCache,HashMap存储,不同在于其存储作用域为 Mapper(Namespace),每个Mapper中有一个Cache对象,存放在Configration中,并且将其放进当前Mapper的所有MappedStatement当中,并且可自定义存储源。
1.2.2使用
①,基础使用
二级缓存的使用需要开启,开启方式如下:
在mybatis的核心配置文件中:
<settings>
<!--开启二级缓存-->
<setting name="cacheEnabled" value="true"/>
</settings>开启之后还需要在xxxMapper.xml中配置标签:
<?xml version="1.0" encoding="UTF-8"?>
<!DOCTYPE mapper PUBLIC "-//mybatis.org//DTD Mapper 3.0//EN" "http://mybatis.org/dtd/mybatis-3-mapper.dtd">
<mapper namespace="mybatis.mapper.UserMapper">
<!--配置二级缓存-->
<cache/>
</mapper>测试二级缓存:
public class App {
public static void main(String[] args) {
String resource = "mybatis‐config.xml";
Reader reader;
try {
//将XML配置文件构建为Configuration配置类
reader = Resources.getResourceAsReader(resource);
// 通过加载配置文件流构建一个SqlSessionFactory DefaultSqlSessionFactory
SqlSessionFactory sqlSessionFactory = new SqlSessionFactoryBuilder().build(reader);
// 数据源 执行器 DefaultSqlSession
SqlSession session1 = sqlSessionFactory.openSession();
SqlSession session2 = sqlSessionFactory.openSession();
try {
// 获取mapper
UserMapper mapper1 = session1.getMapper(UserMapper.class);
UserMapper mapper2 = session2.getMapper(UserMapper.class);
User user1 = mapper1.selectById(1L);
User user2 = mapper2.selectById(1L);
System.out.println(user1 == user2); // 输出的结果为false
} catch (Exception e) {
e.printStackTrace();
}finally {
session.close();
}
} catch (IOException e) {
e.printStackTrace();
}
}
}输出结果
==> Preparing: select * from user where id = ?
==> Parameters: 1(Integer)
<== Columns: id, age, name
<== Row: 1, 18, zyh
<== Total: 1
Resetting autocommit to true on JDBC Connection [com.mysql.cj.jdbc.ConnectionImpl@a12036]
Closing JDBC Connection [com.mysql.cj.jdbc.ConnectionImpl@a12036]
Returned connection 156564788 to pool.
User(id=1, age=18, name=zyh)
Cache Hit Ratio [mybatis.mapper.UserMapper]: 0.5
User(id=1, age=18, name=zyh)
false第二次查询没有执行sql语句,并且日志打印了缓存命中率为0.5,并且这两个对象不相等,这是为啥呢?
原因是二级缓存的使用必须要求缓存对象实现序列化接口,因为二级缓存的实现是通过将数据序列化在保存的,当第二次查询的时候,如果缓存中有那就将数据再反序列化出来,由于反序列化时每次都是重新创建的对象,因此即使是缓存命中也不相等,缓存命中为0.5的原因是第一次没有命中,第二次命中了,请求了2次因此 1/2 得到的就是0.5。
所以在使用二级缓存的时候,使用的对象必须要实现序列化接口,否则就会报错:
org.apache.ibatis.cache.CacheException: Error serializing object. Cause: java.io.NotSerializableException: mybatis.model.User②,使用redis保存数据
在Mybatis中已经有这个实现,只需引入依赖即可使用:
<dependency>
<groupId>org.mybatis.caches</groupId>
<artifactId>mybatis-redis</artifactId>
<version>1.0.0-beta2</version>
</dependency>然后还需要配置redis.properties文件,里面指定redis的配置,注意这个文件名字不能修改:
host=127.0.0.1
port=6379
password=
database=0在mybatis的核心配置文件中:
<settings>
<!--开启二级缓存-->
<setting name="cacheEnabled" value="true"/>
</settings>开启之后还需要在xxxMapper.xml中配置标签:
<?xml version="1.0" encoding="UTF-8"?>
<!DOCTYPE mapper PUBLIC "-//mybatis.org//DTD Mapper 3.0//EN" "http://mybatis.org/dtd/mybatis-3-mapper.dtd">
<mapper namespace="mybatis.mapper.UserMapper">
<!--配置二级缓存-->
<cache type="org.mybatis.caches.redis.RedisCache"/>
</mapper>测试缓存:
public class App {
public static void main(String[] args) {
String resource = "mybatis‐config.xml";
Reader reader;
try {
//将XML配置文件构建为Configuration配置类
reader = Resources.getResourceAsReader(resource);
// 通过加载配置文件流构建一个SqlSessionFactory DefaultSqlSessionFactory
SqlSessionFactory sqlSessionFactory = new SqlSessionFactoryBuilder().build(reader);
// 数据源 执行器 DefaultSqlSession
SqlSession session1 = sqlSessionFactory.openSession();
SqlSession session2 = sqlSessionFactory.openSession();
try {
// 获取mapper
UserMapper mapper1 = session1.getMapper(UserMapper.class);
UserMapper mapper2 = session2.getMapper(UserMapper.class);
User user1 = mapper1.selectById(1L);
User user2 = mapper2.selectById(1L);
System.out.println(user1 == user2); // 输出的结果为false
} catch (Exception e) {
e.printStackTrace();
}finally {
session.close();
}
} catch (IOException e) {
e.printStackTrace();
}
}
}输出结果
==> Preparing: select * from user where id = ?
==> Parameters: 1(Integer)
<== Columns: id, age, name
<== Row: 1, 18, zyh
<== Total: 1
Resetting autocommit to true on JDBC Connection [com.mysql.cj.jdbc.ConnectionImpl@a12036]
Closing JDBC Connection [com.mysql.cj.jdbc.ConnectionImpl@a12036]
Returned connection 156564788 to pool.
User(id=1, age=18, name=zyh)
Cache Hit Ratio [mybatis.mapper.UserMapper]: 0.5
User(id=1, age=18, name=zyh)
false使用redis客户端连接工具查看是否缓存数据,发现key为:
677706599:5423390838:mybatis.mapper.UserMapper.selectById:0:2147483647:select *
from user
where id = ?:1:developmentvalue为:
\xAC\xED\x00\x05sr\x00\x13java.util.ArrayListx\x81\xD2\x1D\x99\xC7a\x9D\x03\x00\x01I\x00\x04sizexp\x00\x00\x00\x01w\x04\x00\x00\x00\x01sr\x00\x12mybatis.model.User\xF4\xBB\x11O\xFF\xA4\xDC<\x02\x00\x03I\x00\x03ageI1.2.3原理
1.2.3.1xml配置解析流程
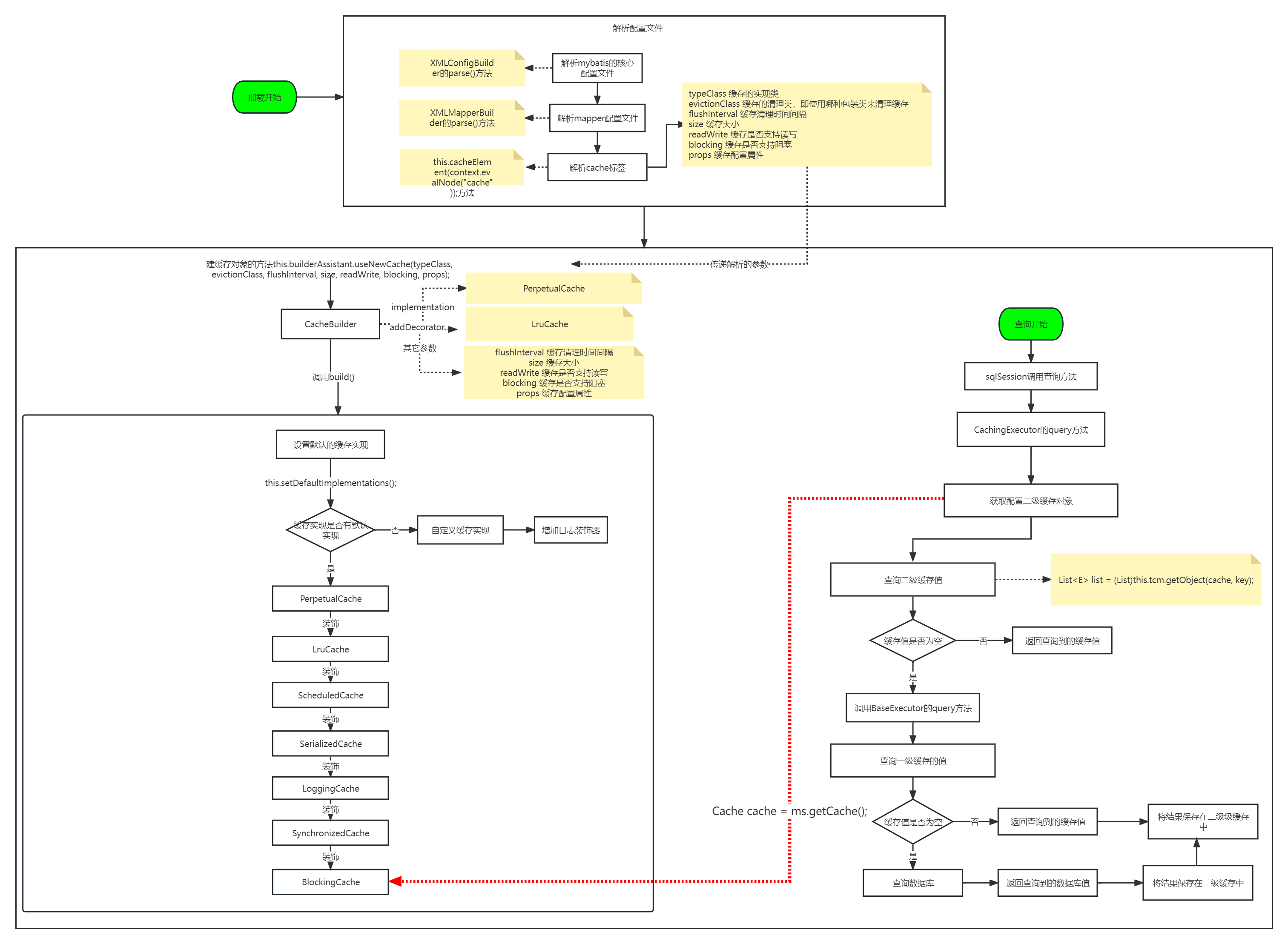
二级缓存的配置加载实际上就是解析<cache>标签或者是解析@CacheNamespace注解,从源码入口找到解析mapper.xml的地方,在解析mapper.xml的过程中会解析<cache>标签:
mybatis核心配置文件加载流程分析:
String resource = "mybatis‐config.xml";
//将XML配置文件构建为Configuration配置类
reader = Resources.getResourceAsReader(resource);
// 通过加载配置文件流构建一个SqlSessionFactory DefaultSqlSessionFactory
SqlSessionFactory sqlMapper = new SqlSessionFactoryBuilder().build(reader);通过上面代码发现,创建SqlSessionFactory的代码在SqlSessionFactoryBuilder中,进去一探究竟:
public SqlSessionFactory build(Reader reader) {
return this.build((Reader)reader, (String)null, (Properties)null);
}继续跟进this.build((Reader)reader, (String)null, (Properties)null)方法:
public SqlSessionFactory build(Reader reader, String environment, Properties properties) {
SqlSessionFactory var5;
try {
// 创建一个XML配置类解析类XMLConfigBuilder
XMLConfigBuilder parser = new XMLConfigBuilder(reader, environment, properties);
// 通XML配置类解析类的parse方法解析配置文件,build方法返回DefaultSqlSessionFactory
var5 = this.build(parser.parse());
} catch (Exception var14) {
throw ExceptionFactory.wrapException("Error building SqlSession.", var14);
} finally {
ErrorContext.instance().reset();
try {
reader.close();
} catch (IOException var13) {
}
}
return var5;
}继续查看XMLConfigBuilder的parse()方法:
public Configuration parse() {
// 通过parsed判断是否解析过配置类
if (this.parsed) {
// 如果解析过直接抛出异常
throw new BuilderException("Each XMLConfigBuilder can only be used once.");
} else {
// 没有解析过,开始解析之前,将parsed置为true
this.parsed = true;
// 开始解析configuration节点
this.parseConfiguration(this.parser.evalNode("/configuration"));
return this.configuration;
}
}继续跟进this.parseConfiguration(this.parser.evalNode("/configuration"));方法:
private void parseConfiguration(XNode root) {
try {
// 解析properties标签,并set到Configration对象中
this.propertiesElement(root.evalNode("properties"));
// 解析setting标签
Properties settings = this.settingsAsProperties(root.evalNode("settings"));
// 添加vfs的自定义实现,这个功能不怎么用
this.loadCustomVfs(settings);
// 配置日志实现类,这个功能也不怎么用
this.loadCustomLogImpl(settings);
// 解析typeAliases标签,配置类的别名,配置后就可以用别名来替代全限定名
this.typeAliasesElement(root.evalNode("typeAliases"));
// 解析plugins标签,将解析拦截器和拦截器的属性,set到Configration的interceptorChain中
this.pluginElement(root.evalNode("plugins"));
// Mybatis创建对象是会使用objectFactory来创建对象,一般情况下不会自己配置这个objectFactory,使用系统默认的
this.objectFactoryElement(root.evalNode("objectFactory"));
this.objectWrapperFactoryElement(root.evalNode("objectWrapperFactory"));
this.reflectorFactoryElement(root.evalNode("reflectorFactory"));
// 设置在setting标签中配置的配置
this.settingsElement(settings);
// 解析环境信息,包括事物管理器和数据源,SqlSessionFactoryBuilder在解析时需要指定环境id,如果不指定的话,会选择默认的环境;
//最 后将这些信息set到Configration的Environment属性里面
this.environmentsElement(root.evalNode("environments"));
this.databaseIdProviderElement(root.evalNode("databaseIdProvider"));
// 无论是 MyBatis 在预处理语句(PreparedStatement)中设置一个参数时,还是从结果集中取出一个值时,都会用类型处理器将获取的值以合适的方式转换成 Java 类型。解析typeHandler。
this.typeHandlerElement(root.evalNode("typeHandlers"));
// 解析Mapper文件
this.mapperElement(root.evalNode("mappers"));
} catch (Exception var3) {
throw new BuilderException("Error parsing SQL Mapper Configuration. Cause: " + var3, var3);
}
}mybatis是通过this.mapperElement(root.evalNode("mappers"));方法:
private void mapperElement(XNode parent) throws Exception {
if (parent != null) {
// 获取mappers标签的子标签
Iterator var2 = parent.getChildren().iterator();
while(true) {
while(var2.hasNext()) {
// 循环遍历
XNode child = (XNode)var2.next();
String resource;
// 方式一:包扫描的方式
if ("package".equals(child.getName())) {
// 如果mappers标签的子标签是package,获取package的name属性。
resource = child.getStringAttribute("name");
// 通过name值,获取name下的所有mapper配置文件
this.configuration.addMappers(resource);
} else {
// 获取resource、url和class对应属性值
resource = child.getStringAttribute("resource");
String url = child.getStringAttribute("url");
String mapperClass = child.getStringAttribute("class");
XMLMapperBuilder mapperParser;
InputStream inputStream;
//方式二:通过resource属性加载文件
if (resource != null && url == null && mapperClass == null) {
ErrorContext.instance().resource(resource);
inputStream = Resources.getResourceAsStream(resource);
mapperParser = new XMLMapperBuilder(inputStream, this.configuration, resource, this.configuration.getSqlFragments());
mapperParser.parse();
} else if (resource == null && url != null && mapperClass == null) {
//方式三:通过url属性加载文件
ErrorContext.instance().resource(url);
inputStream = Resources.getUrlAsStream(url);
mapperParser = new XMLMapperBuilder(inputStream, this.configuration, url, this.configuration.getSqlFragments());
mapperParser.parse();
} else {
if (resource != null || url != null || mapperClass == null) {
throw new BuilderException("A mapper element may only specify a url, resource or class, but not more than one.");
}
// 方式四:通过class属性加载文件
Class<?> mapperInterface = Resources.classForName(mapperClass);
this.configuration.addMapper(mapperInterface);
}
}
}
return;
}
}
}方式一包扫描的方式,查看this.configuration.addMappers(resource);方法:
public void addMappers(String packageName) {
this.mapperRegistry.addMappers(packageName);
}public void addMappers(String packageName) {
this.addMappers(packageName, Object.class);
}public void addMappers(String packageName, Class<?> superType) {
// 又是创建ResolverUtil工具类
ResolverUtil<Class<?>> resolverUtil = new ResolverUtil();
// 根据packageName获取,该包下的所有Class
resolverUtil.find(new IsA(superType), packageName);
// 遍历Class
Set<Class<? extends Class<?>>> mapperSet = resolverUtil.getClasses();
Iterator var5 = mapperSet.iterator();
while(var5.hasNext()) {
Class<?> mapperClass = (Class)var5.next();
// 方式四通过class属性加载文件
this.addMapper(mapperClass);
}
}方式四通过class属性加载文件,查看this.configuration.addMapper(mapperInterface);和上面的this.addMapper(mapperClass);方法最终都是调用如下方法:
public <T> void addMapper(Class<T> type) {
// 判断Class是否是接口
if (type.isInterface()) {
// 配置文件是否正在加载
if (this.hasMapper(type)) {
// 正在加载过就抛出异常
throw new BindingException("Type " + type + " is already known to the MapperRegistry.");
}
boolean loadCompleted = false;
try {
// 加载之前,存入this.knownMappers中
this.knownMappers.put(type, new MapperProxyFactory(type));
// 创建MapperAnnotationBuilder对象,
MapperAnnotationBuilder parser = new MapperAnnotationBuilder(this.config, type);
// 解析
parser.parse();
loadCompleted = true;
} finally {
// 完成解析
if (!loadCompleted) {
// 移出
this.knownMappers.remove(type);
}
}
}
}配置文件是否加载过,查看this.hasMapper(type)方法:
public <T> boolean hasMapper(Class<T> type) {
// 加载之前,存入this.knownMappers中
return this.knownMappers.containsKey(type);
}创建MapperAnnotationBuilder对象
public MapperAnnotationBuilder(Configuration configuration, Class<?> type) {
// 将全类名中的"."替换为"/"
String resource = type.getName().replace('.', '/') + ".java (best guess)";
this.assistant = new MapperBuilderAssistant(configuration, resource);
this.configuration = configuration;
this.type = type;
}解析查看parser.parse();方法:
public void parse() {
String resource = this.type.toString();
// 判断configuration的this.loadedResources集合中是否包含resource
if (!this.configuration.isResourceLoaded(resource)) {
// ----重点:加载该命名空间下对应的xml
this.loadXmlResource();
// ---- 下面是注解方式
// 为configuration的this.loadedResources集合添加resource
this.configuration.addLoadedResource(resource);
// 设置命名空间,即类的全路径名
this.assistant.setCurrentNamespace(this.type.getName());
// 解析二级缓存注解CacheNamespace
this.parseCache();
// 解析二级缓存注解CacheNamespaceRef
this.parseCacheRef();
// 获取类的的所有方法
Method[] var2 = this.type.getMethods();
int var3 = var2.length;
// 遍历所有方法
for(int var4 = 0; var4 < var3; ++var4) {
Method method = var2[var4];
// 检查下method类型,不能是桥接方法和接口中的默认方法
if (this.canHaveStatement(method)) {
// select操作解析@select,@SelectProvider注释方法中的带有@ResultMap的方法
if (this.getAnnotationWrapper(method, false, Select.class, SelectProvider.class).isPresent() && method.getAnnotation(ResultMap.class) == null) {
this.parseResultMap(method);
}
try {
// 解析Statement
this.parseStatement(method);
} catch (IncompleteElementException var7) {
this.configuration.addIncompleteMethod(new MethodResolver(this, method));
}
}
}
}
// 解析IncompleteMethod,解析失败的方法。
this.parsePendingMethods();
}查看加载该命名空间下对应的xml的this.loadXmlResource();方法:
private void loadXmlResource() {
if (!this.configuration.isResourceLoaded("namespace:" + this.type.getName())) {
// 将包名中的"."转换为"/"
String xmlResource = this.type.getName().replace('.', '/') + ".xml";
InputStream inputStream = this.type.getResourceAsStream("/" + xmlResource);
if (inputStream == null) {
try {
inputStream = Resources.getResourceAsStream(this.type.getClassLoader(), xmlResource);
} catch (IOException var4) {
}
}
if (inputStream != null) {
// 以流的形式创建XMLMapperBuilder对象,
XMLMapperBuilder xmlParser = new XMLMapperBuilder(inputStream, this.assistant.getConfiguration(), xmlResource, this.configuration.getSqlFragments(), this.type.getName());
xmlParser.parse();
}
}
}通过上面的方法可以看出,和方式二通过resource属性加载文件和方式三通过url属性加载文件是一样的,继续跟进 xmlParser.parse();方法:
public void parse() {
// 该节点是否被解析过或加载过
if (!this.configuration.isResourceLoaded(this.resource)) {
//解析mapper节点
this.configurationElement(this.parser.evalNode("/mapper"));
// 加入到已经解析的列表,防止重复解析
this.configuration.addLoadedResource(this.resource);
// 将mapper注册给Configuration
this.bindMapperForNamespace();
}
// 下面分别用来处理失败的<resultMap>、<cache-ref>、SQL语句
this.parsePendingResultMaps();
this.parsePendingCacheRefs();
this.parsePendingStatements();
}查看如何解析mapper节点的this.configurationElement(this.parser.evalNode("/mapper"));方法:
private void configurationElement(XNode context) {
try {
// 获取mapper标签的namespace属性
String namespace = context.getStringAttribute("namespace");
if (namespace != null && !namespace.isEmpty()) {
// 绑定当前命名空间
this.builderAssistant.setCurrentNamespace(namespace);
// 解析cache-ref标签
this.cacheRefElement(context.evalNode("cache-ref"));
// 解析cache标签
this.cacheElement(context.evalNode("cache"));
// 解析parameterMap标签
this.parameterMapElement(context.evalNodes("/mapper/parameterMap"));
// 解析resultMap标签
this.resultMapElements(context.evalNodes("/mapper/resultMap"));
// 解析sql标签
this.sqlElement(context.evalNodes("/mapper/sql"));
// 解析select或者insert或者update或者delete标签
this.buildStatementFromContext(context.evalNodes("select|insert|update|delete"));
} else {
throw new BuilderException("Mapper's namespace cannot be empty");
}
} catch (Exception var3) {
throw new BuilderException("Error parsing Mapper XML. The XML location is '" + this.resource + "'. Cause: " + var3, var3);
}
}查看 this.cacheElement(context.evalNode("cache"));方法,是如何解析cache标签的:
private void cacheElement(XNode context) {
if (context != null) {
// 获取type属性,如果type没有指定就用默认的PERPETUAL
String type = context.getStringAttribute("type", "PERPETUAL");
// PERPETUAL早已经注册过的别名的PerpetualCache
Class<? extends Cache> typeClass = this.typeAliasRegistry.resolveAlias(type);
//获取淘汰方式,默认为LRU,最近最少使用到的先淘汰
String eviction = context.getStringAttribute("eviction", "LRU");
// LRU早已经注册过的别名的LruCache
Class<? extends Cache> evictionClass = this.typeAliasRegistry.resolveAlias(eviction);
// 解析刷新间隔
Long flushInterval = context.getLongAttribute("flushInterval");
// 大小
Integer size = context.getIntAttribute("size");
// 是否只读
boolean readWrite = !context.getBooleanAttribute("readOnly", false);
boolean blocking = context.getBooleanAttribute("blocking", false);
// 获取子节点配置
Properties props = context.getChildrenAsProperties();
// 构建缓存对象
this.builderAssistant.useNewCache(typeClass, evictionClass, flushInterval, size, readWrite, blocking, props);
}
}1.2.3.2创建缓存对象流程
跟进构建缓存对象的方法this.builderAssistant.useNewCache(typeClass, evictionClass, flushInterval, size, readWrite, blocking, props);
/**
* 创建一个新的缓存
* @param typeClass 缓存的实现类
* @param evictionClass 缓存的清理类,即使用哪种包装类来清理缓存
* @param flushInterval 缓存清理时间间隔
* @param size 缓存大小
* @param readWrite 缓存是否支持读写
* @param blocking 缓存是否支持阻塞
* @param props 缓存配置属性
* @return 缓存
*/
public Cache useNewCache(Class<? extends Cache> typeClass, Class<? extends Cache> evictionClass, Long flushInterval, Integer size, boolean readWrite, boolean blocking, Properties props) {
// 建造者模式
Cache cache = (new CacheBuilder(this.currentNamespace)).implementation((Class)this.valueOrDefault(typeClass, PerpetualCache.class)).addDecorator((Class)this.valueOrDefault(evictionClass, LruCache.class)).clearInterval(flushInterval).size(size).readWrite(readWrite).blocking(blocking).properties(props).build();
// 添加缓存到 Configuration 对象中
this.configuration.addCache(cache);
// 设置当前缓存对象
this.currentCache = cache;
return cache;
}建造者模式方法跟进:
public Cache build() {
// 设置缓存的默认实现、默认装饰器(仅设置,并未装配)
this.setDefaultImplementations();
// 创建默认的缓存
Cache cache = this.newBaseCacheInstance(this.implementation, this.id);
// 设置缓存的属性
this.setCacheProperties((Cache)cache);
// 缓存实现是PerpetualCache,即不是用户自定义的缓存实现
if (PerpetualCache.class.equals(cache.getClass())) {
Iterator var2 = this.decorators.iterator();
// 生成装饰器实例,并装配。入参依次是装饰器类、被装饰的缓存
while(var2.hasNext()) {
Class<? extends Cache> decorator = (Class)var2.next();
cache = this.newCacheDecoratorInstance(decorator, (Cache)cache);
// 为装饰器设置属性
this.setCacheProperties((Cache)cache);
}
// 为缓存增加标准的装饰器
cache = this.setStandardDecorators((Cache)cache);
} else if (!LoggingCache.class.isAssignableFrom(cache.getClass())) {
// 增加日志装饰器
cache = new LoggingCache((Cache)cache);
}
return (Cache)cache;
}设置缓存的默认实现this.setDefaultImplementations();方法:
private void setDefaultImplementations() {
if (this.implementation == null) {
// 设置默认缓存类型为PerpetualCache
this.implementation = PerpetualCache.class;
if (this.decorators.isEmpty()) {
// 增加LruCache
this.decorators.add(LruCache.class);
}
}
}查看为缓存增加标准的装饰器cache = this.setStandardDecorators((Cache)cache);方法:
private Cache setStandardDecorators(Cache cache) {
try {
MetaObject metaCache = SystemMetaObject.forObject(cache);
if (this.size != null && metaCache.hasSetter("size")) {
metaCache.setValue("size", this.size);
}
if (this.clearInterval != null) {
// 缓存调度的
cache = new ScheduledCache((Cache)cache);
((ScheduledCache)cache).setClearInterval(this.clearInterval);
}
if (this.readWrite) {
// 缓存序列
cache = new SerializedCache((Cache)cache);
}
// 缓存日志
Cache cache = new LoggingCache((Cache)cache);
// 缓存同步
cache = new SynchronizedCache(cache);
if (this.blocking) {
// 缓存阻塞
cache = new BlockingCache((Cache)cache);
}
return (Cache)cache;
} catch (Exception var3) {
throw new CacheException("Error building standard cache decorators. Cause: " + var3, var3);
}
}以上就创建好了一个Cache的实例,然后把它添加到Configuration中,并且设置到currentCache属性中,这个属性后面还要使用,也就是Cache实例后面还要使用,我们后面再看。
1.2.3.3缓存使用流程
查看SqlSession session1 = sqlSessionFactory.openSession();方法:
public SqlSession openSession() {
// this.configuration.getDefaultExecutorType()方法,获取默认的Executor
// openSessionFromDataSource方法是构建SqlSession的
return this.openSessionFromDataSource(this.configuration.getDefaultExecutorType(), (TransactionIsolationLevel)null, false);
}继续跟进this.openSessionFromDataSource(this.configuration.getDefaultExecutorType(), (TransactionIsolationLevel)null, false);方法:
private SqlSession openSessionFromDataSource(ExecutorType execType, TransactionIsolationLevel level, boolean autoCommit) {
Transaction tx = null;
DefaultSqlSession var8;
try {
// 获取环境配置
Environment environment = this.configuration.getEnvironment();
// 根据环境配置创建TransactionFactory
TransactionFactory transactionFactory = this.getTransactionFactoryFromEnvironment(environment);
tx = transactionFactory.newTransaction(environment.getDataSource(), level, autoCommit);
// 创建执行器
Executor executor = this.configuration.newExecutor(tx, execType);
// 根据Executor创建DefaultSqlSession
var8 = new DefaultSqlSession(this.configuration, executor, autoCommit);
} catch (Exception var12) {
this.closeTransaction(tx);
throw ExceptionFactory.wrapException("Error opening session. Cause: " + var12, var12);
} finally {
ErrorContext.instance().reset();
}
return var8;
}查看创建执行器的Executor executor = this.configuration.newExecutor(tx, execType);方法:
public Executor newExecutor(Transaction transaction, ExecutorType executorType) {
executorType = executorType == null ? this.defaultExecutorType : executorType;
executorType = executorType == null ? ExecutorType.SIMPLE : executorType;
Object executor;
if (ExecutorType.BATCH == executorType) { // 批处理执行器
executor = new BatchExecutor(this, transaction);
} else if (ExecutorType.REUSE == executorType) { // 重新使用执行器
executor = new ReuseExecutor(this, transaction);
} else { // 简单执行器
executor = new SimpleExecutor(this, transaction);
}
// 这个就是我们配置在mybatis核心配置文件中配置的<setting name="cacheEnabled" value="true"/>
if (this.cacheEnabled) {
executor = new CachingExecutor((Executor)executor); // 普通的执行器装饰成缓存执行器
}
// this.interceptorChain中存放的是mybatis核心配置文件配置的插件
// pluginAll方法中,使用了代理+装饰者模式的方式,创建Executor
Executor executor = (Executor)this.interceptorChain.pluginAll(executor);
return executor;
}一级缓存装饰成SimpleExecutor就可以了,而二级缓存又将SimpleExecutor装饰为CachingExecutor了。
同样的sqlSession(默认DefaultSqlSession)执行CRUD操作时,底层是Executor,在上面我们创建了一个CachingExecutor,当我执行
sqlSession的查询方法时,会调用CachingExecutor的query方法(至于为什么可以看我写的mybatis源码解析sql执行的文章):
public <E> List<E> query(MappedStatement ms, Object parameterObject, RowBounds rowBounds, ResultHandler resultHandler) throws SQLException {
// 拼接sql,从MappedStatement对象中获取BoundSql对象
BoundSql boundSql = ms.getBoundSql(parameterObject);
// 获取缓存key
CacheKey key = this.createCacheKey(ms, parameterObject, rowBounds, boundSql);
return this.query(ms, parameterObject, rowBounds, resultHandler, key, boundSql);
}继续跟进this.query(ms, parameterObject, rowBounds, resultHandler, key, boundSql);方法:
public <E> List<E> query(MappedStatement ms, Object parameterObject, RowBounds rowBounds, ResultHandler resultHandler, CacheKey key, BoundSql boundSql) throws SQLException {
// 重点:获取加载mapper配置文件解析cache标签创建的缓存对象,这个就是1.2.3.2创建的缓存对象
Cache cache = ms.getCache();
// 判断是否使用缓存
if (cache != null) {
// 判断是否需要刷新缓存
this.flushCacheIfRequired(ms);
if (ms.isUseCache() && resultHandler == null) {
this.ensureNoOutParams(ms, boundSql);
// 获取缓存二级缓存的值
List<E> list = (List)this.tcm.getObject(cache, key);
// 没有获取到
if (list == null) {
// 没有获取到,调用query方法
list = this.delegate.query(ms, parameterObject, rowBounds, resultHandler, key, boundSql);
// 更新二级缓存值
this.tcm.putObject(cache, key, list);
}
// 返回获取的值
return list;
}
}
// 没有使用缓存,调用query方法
return this.delegate.query(ms, parameterObject, rowBounds, resultHandler, key, boundSql);
}this.delegate.query(ms, parameterObject, rowBounds, resultHandler, key, boundSql);方法:这次选择BaseExecutor:

BaseExecutor的query方法,这个就很熟悉了在上面的1.2.3一级缓存使用原理中介绍过BaseExecutor的query方法:
public <E> List<E> query(MappedStatement ms, Object parameter, RowBounds rowBounds, ResultHandler resultHandler, CacheKey key, BoundSql boundSql) throws SQLException {
ErrorContext.instance().resource(ms.getResource()).activity("executing a query").object(ms.getId());
if (this.closed) {
throw new ExecutorException("Executor was closed.");
} else {
// 是否刷新缓存
if (this.queryStack == 0 && ms.isFlushCacheRequired()) {
this.clearLocalCache();
}
List list;
try {
++this.queryStack;
// 读取一级缓存的值
list = resultHandler == null ? (List)this.localCache.getObject(key) : null;
if (list != null) {
// 缓存值不为空更新缓存
this.handleLocallyCachedOutputParameters(ms, key, parameter, boundSql);
} else {
// 缓存的值为空,查询数据库
list = this.queryFromDatabase(ms, parameter, rowBounds, resultHandler, key, boundSql);
}
} finally {
--this.queryStack;
}
if (this.queryStack == 0) {
Iterator var8 = this.deferredLoads.iterator();
while(var8.hasNext()) {
BaseExecutor.DeferredLoad deferredLoad = (BaseExecutor.DeferredLoad)var8.next();
deferredLoad.load();
}
this.deferredLoads.clear();
if (this.configuration.getLocalCacheScope() == LocalCacheScope.STATEMENT) {
this.clearLocalCache();
}
}
return list;
}
}缓存的值为空,查询数据库,查看list = this.queryFromDatabase(ms, parameter, rowBounds, resultHandler, key, boundSql); 方法:
private <E> List<E> queryFromDatabase(MappedStatement ms, Object parameter, RowBounds rowBounds, ResultHandler resultHandler, CacheKey key, BoundSql boundSql) throws SQLException {
// 查询标识
this.localCache.putObject(key, ExecutionPlaceholder.EXECUTION_PLACEHOLDER);
List list;
try {
// 执行doQuery方法查询数据库
list = this.doQuery(ms, parameter, rowBounds, resultHandler, boundSql);
} finally {
// 查询结束标识
this.localCache.removeObject(key);
}
// 将查询结果放入缓存
this.localCache.putObject(key, list);
if (ms.getStatementType() == StatementType.CALLABLE) {
this.localOutputParameterCache.putObject(key, parameter);
}
return list;
}到此,整个调用流程结束。
1.3总结(图)
